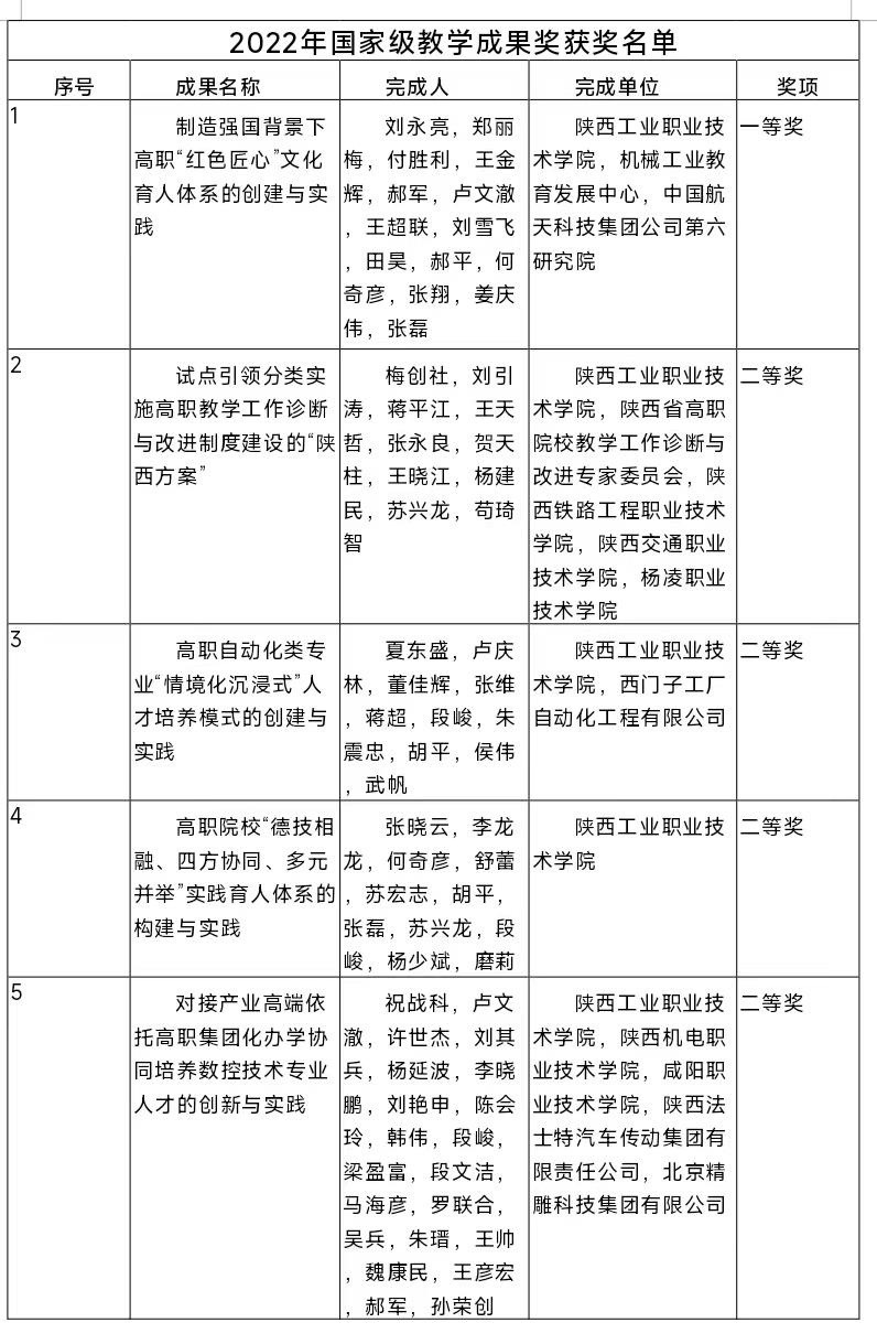
7月24日,2022年职业教育国家级教学成果奖获奖名单正式公布,我院5项成果获国家级教学成果奖,其中一等奖1项、二等奖4项,取得新突破。其中,《制造强国背景下高职“红色匠心”文化育人体系的创建与实践》获一等奖,《试点引领 分类实施 高职教学工作诊断与改进制度建设的“陕西方案”》《高职自动化类专业“情境化沉浸式”人才培养模式的创建与实践》《高职院校“德技相融、四方协同、多元并举”实践育人体系的构建与实践》《对接产业高端依托高职集团化办学 协同培养数控技术专业人才的创新与实践》4项成果获二等奖。截止目前,学院共斩获国家级教学成果一等奖4项、二等奖7项,省级教学成果特等奖7项、一等奖11项、二等奖17项。
国家级教学成果奖是教育教学研究和实践领域最高级别的奖励,每四年评审一次,代表着我国教育教学工作的最高水平。2022年职业教育国家级教学成果奖从1386个推荐项目中评选出了572个获奖成果,其中特等奖2项、一等奖70项、二等奖500项。
近年来,我院高度重视教学成果奖培育及申报工作,不断健全教学成果奖的实践和推广应用机制,始终坚持立德树人根本任务,围绕人才培养中心地位,聚焦职业教育教学改革中难点问题不断探索、扎实实践,有效提高教学水平和教育质量。
